Войны нового типа и эволюция технологий поражения государственного суверенитета
Советский Союз, как известно, распался без применения военной силы со стороны противника. Однако воздействие внешнего фактора на его распад сейчас общепризнано. Следовательно, результатов в борьбе с геополитическим соперником можно сегодня добиться и несиловым способом. Констатация этого факта приводит к постановке проблемы о качественной типологической трансформации межгосударственных войн в современную эпоху.
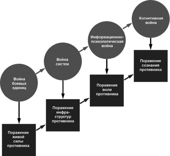
Классические военные стратегии основывались на понимании войны как столкновения боевых единиц. Целевой ориентир такой войны заключался, соответственно, в поражении живой силы противника. Война велась войсками, не изменяя принципиально жизни невоенизированной части общества. Это становится невозможно при переходе к следующему этапу развития военных стратегий. В войну систем включались не только армии, но и все ресурсы экономики, государственного управления, культурных потенциалов и идеологии. Побеждали уже не армии, а системы. Главное в этой войне было не столько поразить живую силу противника, сколько подорвать его инфраструктуры, сделать невозможным функционирование системы. Информационно-психологическая война была сфокусирована уже на подавлении воли противника. Его необязательно было уничтожать физически. Достаточно было подавить в нём дух борьбы. Для этого могли использоваться различные демотиваторы. Когнитивная война отличается от информационно-психологической. В ней подавляется и подчиняется сознание противника. Если результатом информационно-психологической войны является нежелание противника продолжать борьбу, то результатом когнитивной – внушение ему мысли, что самой борьбы нет. Противник когнитивно программируется на саморазрушение и даже самоликвидацию (рис. 2) [12].

Рис. 2. Когнитивное оружие в эволюции военных стратегий
Технология государственной деконструкции – сложный многокомпонентный процесс. По отношению к нему в литературе используется понятие «молекулярная агрессия». Государственность, сообразно с новыми технологиями, не демонтируется лобовой атакой, а кропотливо подтачивается изнутри.
Ликвидация института государства при непосредственном силовом воздействии на него ещё не означает гибели государственности. При высоком потенциале жизнеспособности общества и человека разрушенные институты власти будут восстановлены (рис. 4). Так, собственно, не раз исторически и происходило (в т. ч. в истории России). Но если окажутся поражены общество и человек, то властные институты при всём их техническом совершенстве будут обречены. Лишившись базовых оснований своего существования, источников жизненной силы, страна «усохнет». Это уже будет не институциональный кризис, а гибель в своём цивилизационно-органическом смысле. Следовательно, если ставится цель разрушения соответствующей страны, более эффективно данная задача может быть решена при опосредованном воздействии через подрыв его основ.
Более 800 000 книг и аудиокниг! 📚
Получи 2 месяца Литрес Подписки в подарок и наслаждайся неограниченным чтением
ПОЛУЧИТЬ ПОДАРОКДанный текст является ознакомительным фрагментом.